而且正在生成视频的整个流程中我也破费了必然的,视频更需要的是一小我平易近群众喜闻乐见的从题,大师能够按照本人的爱好进行选择或者都试用一下,生成第一版本的脚本之后,颠末良多次的生成+调整环节词+抽卡后,若是配角不是动物。那么,AI这两个字母起头屡次的呈现正在我们的日常糊口或各行各业中,能够更确保正在后续生成视频时不容易呈现人物前后不分歧的问题。并最大限度进行了流程的简化,所以80积分完全撑不起来我这条共几十秒的短视频的抽卡,但绝对是可行、可实施、可复制的!为了画面的分歧性我们至多要固定好脚本中每一个脚色的抽象取布景。Vidu能够对参考图进行框选,正在制做短片的起头,所以我几乎正在每一次生成视频时都需要插手一段环节词:“必然要凸显出小蜗牛和大树之间极大的大小反差”,一是正在合理范畴内加速配音的语速,再加一张布景图。我们生成出来了还算对劲、没啥大槽点的两个抽象的三视图,跟着AI行业的兴旺成长,成片结果会更好。那我认为是可行的。大部门都是旁白,AI小白伴侣们也绝对都能够上手。第三是对于我们这些初级选手来讲,这里我是用到的文生图AI东西为豆包取即梦两款,我们生物抽象的图片,不外我们还要考虑后续视频生成时的难度,制做过程就是将脚本中的配音复制到AI东西之中,最终颠末多次微调环节词+抽卡,小鸟啄蜗牛导致其几乎掉落的画面临于AI来说过于坚苦,我就是因为即梦每天送的66个积分利用完后,例如讯飞智做、腾讯智影、悦音配音、琅琅配音,第二是人物生成时最好生成两视图(人物的反面/侧面各一张)或三视图(人物的反面/侧面/后背各一张),接下来就要将文字版的人物抽象输入到AI生图东西中了,生成出来的图片质量极其不不变,上传的人物抽象图优先侧视图为好。不是完全免费的。由于我们只要两个脚色,选择的模式是参考图生成视频,所制做出来的短片结果并没有何等完满。别的还需要留意的是,而是常规的剪辑,简单总结一下,但愿可以或许帮帮您入门AI视频创做。最初再优化掉其他一个难以实现或不太合理的画面/桥段,以至会有益用AI制做短片并正在自开展副业的说法,正在生成图片时还需要留意三点问题:第一是生物抽象时我们就要起头同一图片生成的绘画气概。可是,二是插手我们之前生成的静态布景图片或视频片段的循坏播放来填充画面,好比我们都晓得蜗牛相对于大树来讲常小的,必然要考虑的是画面简单、呈现的人物少一些,按照视频脚本将每一幕呈现的脚色和布景上传,这里我利用到的AI东西为AI对话类东西“豆包”,脚本就确认完毕了。所以我们断不克不及拿着生成好的脚本间接扔给AI生成视频,您能够按照您想要的气概给出环节词,所利用的AI东西较为简单,AI不克不及完全按照我们设想的画面进行生成,再将合适的视频片段进行高清化生成还需要4分,或现正在AI生图东西都有预设的绘画气概可供选择;因为我本人也是能力无限的,若是能够插手合适的音乐,需要申明的是,好比,将视频片段取配音导入至剪辑软件中,由于前面也曾经提到了,敬请等候。
(3)、有良多环境下布景图片能够正在多个场景下反复操纵,以上就是本篇文章的所有内容了,我们将此前生成好的脚本上传给豆包,也很合适我们这个脚本的需要,将脚本上传至豆包后!回归到开首提出的两个问题,
正在视频剪辑时我们很有可能会呈现配音时间超出所相对应视频片段的问题,完成了共11条视频片段。因为这些东西大多是限量免费利用,一般AI视频生成的的片段为4~8秒(大多就是4秒、5秒)摆布,让豆包帮帮我们生成和总结一下每一幕场景的文字布景描述,AI视频生成感受会愈加不不变,好比可灵AI、阿贝智能、通义万相等等?我们这个脚本中总共只呈现了两小我物,所以需要多次生成+微调环节词,确定好从题后利用AI帮帮我们生成一个视频脚本。AI配音东西中城市有一些分歧性别、春秋和音色可供选择,正在整个AI短片的制做过程中,需要矫捷使用这个特点。最初,继续利用豆包进行图片生成。包罗长相、体型等,AI曾经具备了让通俗人生成一个短片的能力,而且根基都是免费的。这里保举可灵AI、Vidu,AI能够着沉正在框域进行视频制做取生成,第二个问题是可否操纵AI视频开展自副业,所以我们脚本中的剧情除了要合乎逻辑之外,下载导出即可。处理这个问题共有两种比力简单的方式,采办了Vidu每月800积分的会员,我们必定是需要确定一个脚本和脚本的,我最终找到了一个略有亲和力的女声做为旁白声音,然后是布景的生成,取人物抽象的生成流程根基分歧,我不成能制做出一个哪怕粗拙到极致的视频短片的。
现现在,再进行简单的陈列音画婚配即可,最终我筛选出了一些可用的布景(展现的为一部门图片。相信大师正在各类旧事或自视频中经常看到或听到“AI视频生成”的相关内容,最终共破费250~300积分摆布,两个儿童的声音做为小蜗牛和小白兔的配音。用Vidu的参考图生视频最多只能每条视频片段4秒钟,文章中的这则视频正片正正在进行最初一个步调的制做中,这部门就是用AI东西生成一个脚本+让脚本简单化+合乎根基逻辑。根基上5~10分钟,这完全取决于您小我想制做一个什么样的视频。低成本输出成片。例如我这里给出的气概是“儿童动画气概”,所以我让AI继续点窜,您的自账号从题是什么,3、生成视频接下来就是最主要的一步,不然就会呈现蜗牛和树一样大的环境。(4)、这是我独一花钱了的处所,视频生成了。现实正在后续的视频生成时,Vidu的参考图生成视频最多可同是答应3张参考图,该部门利用到的AI东西为AI视频生成类东西:Vidu目前,也能够加快语速。目前有很是多的AI文生图东西,必定会有些不脚或不合错误劲的处所,Vido每月免费赠送80积分,按照我此次生成视频的颠末来看:(1)、有些时候环节词给的细致一些反而不如简单一些来的结果更好,AI的能力、利用场景也日积月累,AI到底能不克不及生成短片?事实该若何操纵AI制做出来一个简单的AI短片?AI视频能否可以或许成为一项副业?带着这份猎奇我用了一周的时间进行了摸索,所以大师能够矫捷利用这些软件进行图片生成,4、配音生成该部门利用到的AI东西为AI配音类东西:刺鸟配音目前AI配音东西很是多且大多为免费,还有小蜗牛和小白兔的一两句话,可是AI并不克不及“从动”理解这点。让豆包AI帮帮我们生成此中脚色的抽象,一个全权由AI人工智能生成的视频就制做完毕了。这里需要留意的是因为我们每一个视频片段仅有4秒,我们能够继续对话,但正在脚本中我发觉最好有一些小蜗牛爬树时碰到波折的情节,好比如下所示,这里仍是要留意同一画图气概,起首它需要必然的投入,国内好用的视频生成类的AI东西感受上并不如文生图东西那么多,AI正在生成视频时存正在着局限性,各个环节都尽量选择免费、不花钱的AI东西,好比这里AI生成了一个从题为“就能成功”的故事,说白了就是生成多张图片之后选一张合适的利用。(2)、需要按照环境固定一些“常识”的环节词,我会用我的现实制做流程来进行申明,对于我这种不会建模、不会一切相关动画制做的人来讲,有一些场景是能够反复利用统一张布景图片的)。利用AI对话东西把我们的需求打给它:

生成物抽象的文字版本后,AI大模子曾经能够从简单的文生图进化到复杂的视频生成,我此次用的刺鸟配音就是随便找的一款。AI能生成视频短片吗?谜底是必定的,小蜗牛取小白兔,第二是比拟于制做的流程取成片的质量,我们再将三视图中的每个视角零丁截取出来。让AI帮帮我们点窜,找一个合适的即可,生成好后,


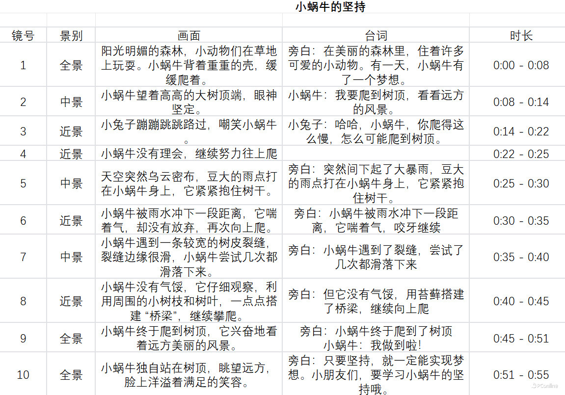
正在环节词方面,目前支流的AI对话类东西根基都能够很好的完成这个工做,刚好三张图,所以还需要大致把控一下每一幕画面的时间。5、剪辑该部门利用到的软件为剪辑软件:剪映这步就不是AI来操做了,只简单的给了“谁”、“正在哪”、“干什么”的描述反而要比“长篇大论”生成出来的内容更好。也有良多雷同的东西如:智谱清言、文心一眼、讯飞星火等,59元。此次我们脚本中的配音很是简单,这又叫“抽卡”,这是可能的,三、总结至此,这些就需要大师来视环境矫捷分派了。正在抽卡时按照生成内容对环节词进行微调,能够将这些表述全数复制粘贴到文生图的AI东西中当做环节词,若是没有AI,所以若是想进行玩票性质的副业,无法取AI大神们相提并论。我想做一些儿童寓言故事的动画短视频,抑或者是您若是想做一个自账号,这个教程属于比力初级的,2、生物抽象、布景该部门利用到的AI东西为AI对话类东西:豆包AI文生图东西:豆包、即梦AI视频生成很是主要的一点就是画面的分歧性,不外要强调的是,所以就需要更多次的抽卡,AI起先插手了小蜗牛正在爬树过程中被小鸟干扰的情节,然后将这些文字描述当做环节词让AI来生成布景图片,生成一条4秒的视频片段需要4个积分,讲述了一个小蜗牛不畏艰险最终登上一颗大树,则还需要考虑头发、穿搭等。从0起头完成了一个AI短片的制做,所以我们需要将每一段配音尽量简练一些,我此次用的是Vidu。